Como Conectar Un Ecualizador A Un Amplificador 5 formas de conectar un ecualizador wikiHow

Un ecualizador gráfico, mejor conocido como EQ, se utiliza para cambiar la respuesta de frecuencia de los sonidos seleccionados, tales como los instrumentos específicos o voces en una pista de audio. Se puede utilizar para realzar el sonido del bajo, reducir el agudo, resaltar un saxofón, o simplemente mejorar el sonido de audio en general.
Lista 96+ Foto Como Conectar Un Ecualizador A Un Amplificador Diagrama Alta Definición Completa

Introducción: El presente VI es un ejemplo de ecualizador gráfico de 10 bandas. Un ecualizador gráfico es un dispositivo que procesa señales de audio y nos permite dividir esta señal en diferentes bandas de frecuencia, pudiendo alterar la ganancia de cada banda de forma independiente. En este caso, se presenta un ecualizador de octava, el.
Eq5bandas Nota 7 Diagrama eléctrico del ecualizador estéreo de 5 bandas con BA 3822 0 10 uF
Diagrama eléctrico del ecualizador estéreo de 5 bandas con BA PDF Free Download - Free download as PDF File (.pdf) or view presentation slides online.
Amplificador TA8210 con Ecualizador de 5 Bandas.mp4 YouTube

Aunque este El EQS755 de Clarion es un ecualizador/crossover estéreo de 7 bandas creado manual ofrece instrucciones generales de instalación y funcionamiento, no muestra los específicamente para el entorno móvil.. Page 16: Diagrama De Cableado Si el problema persiste, consulte a su distribuidor autorizado Clarion. Der. Izq. Der. Izq. Las.
Diseño de ecualizador de audio simple un filtro envía todas las demás señales a tierra

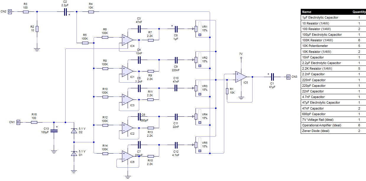
Este proyecto describe el diseño de un ecualizador de 5 bandas utilizando filtros activos. El objetivo es diseñar un ecualizador que pueda modificar independientemente 5 rangos de frecuencia: 100Hz, 300Hz, 1kHz, 3.3kHz y 10kHz. El documento explica brevemente qué es un ecualizador, su importancia y incluye diagramas del circuito propuesto y lista de componentes necesarios para su construcción.
Ecualizador de 5 Bandas PDF Filtro electronico Circuitos electrónicos
instructivo 5 Bandas de Ecualizador Gráfico
ecualizador Archivos EL CAJÓN DEL ELECTRÓNICO

Ecualizador 5 bandas. Como se ve en el diagrama consta de cinco potenciómetros que comandan la tonalidad del sonido mientras que el sexto se encarga de regular el volumen sonoro. De izquierda a derecha las bandas ecualizadas son 60 Hz, 240 Hz, 1 Khz., 4 Khz. y 16 Khz. Luego sigue el control de volumen. Recordar que en caso de montar un sistema.
Ecualizador gráfico de 5 bandas

$2 for 2-Layer PCBs & $5 for 4-Layer PCBs: https://jlcpcb.com#EQ #Ecualizador #AudioAPOYA ESTA LABOR EDUCATIVA! Invítame un Cafecito (ARS) https://cafecito.
Ecualizador Pasivo de 5 Bandas PDF PDF
amplificador diagrama eléctrico del ecualizador estéreo de bandas con ba 3822 0.047 10 uf 0.001 0.0033 entrada 2.2k uf 470 pf 0.01 0.47 16 14 lm 7809 12vac 0.. 8 9V 9V 10K 10K 0.1uF 10uF 1uF 1uF NP NP 12VAC 120/ 220V AC 0.1uF LM 7809 1000 uF + T ransformador 17V DC 9V Tl072 Tl072 Diagr ama eléctrico del ecualizador estéreo de 5 bandas.
Proyecto Electronica Ecualizador de 5 bandas

En la mayoría de casos, esta es la mejor forma de conectar un ecualizador a tu estéreo. Conectar el ecualizador a los canales del control de cinta requerirá una conexión solamente a tu receptor. En su lugar, aprende cómo conectar un ecualizador al receptor. 2. Compra 2 pares de cables RCA.
BA3822LS BA3822L BA3822 ECUALIZADOR FILTRO AUDIO 5 BANDAS

1 Diagrama eléctrico del ecualizador estéreo de 5 bandas con BA uf 1 uf L pf uf GND 10/ 0V 1V Transformador + 17V DC LM uf Vcc 0uF uf 470 pf R F=10kHz F=3.3kHz F=1kHz F=330Hz F= K 50K 50K 50K 50K Las resistencias de que están en seria a la entrada se deben subir de valor en el caso de que la señal de entrada sea muy alta y produzca distorsión. . Por lo contrario si la señal es muy baja.
Proyecto Electronica Ecualizador de 5 bandas

Utilizar un ecualizador de 5 bandas en tus archivos PDF te brindará la flexibilidad necesaria para mejorar la calidad del sonido de una manera personalizada. Sigue estos pasos y disfruta de una experiencia auditiva mejorada al leer tus documentos PDF. 🎶. 🎛️ Guía completa: Cómo usar un ecualizador de 10 bandas 📊 diagrama para.
Ecualizador gráfico de 5 bandas

About Press Copyright Contact us Creators Advertise Developers Terms Privacy Policy & Safety How YouTube works Test new features NFL Sunday Ticket Press Copyright.
Proyecto Electronica Ecualizador de 5 bandas

La mayoría de los ecualizadores de 5 bandas tienen las siguientes bandas de frecuencia: bajos, medios bajos, medios, medios altos y agudos. Para ajustar los agudos, sigue estos pasos: 1. Enciende tu dispositivo de sonido y selecciona la música que deseas escuchar. 2.
Ecualizador gráfico de 5 bandas

El EQX5 es un ecualizador estéreo de 5 bandas creado específicamente para el entorno móvil. ElEQX5 ofrece potentes funciones en un tamañocompacto: • Cinco bandas de ecualización (50Hz, 315Hz,800Hz, 2.2KHz, 12KHz), cada frecuencia ajustablede -12 a + 12dB (-15 a + 15dB para frecuencias desubwoofer).
Proyecto Electronica Ecualizador de 5 bandas

Video de prueba de funcionamiento del EQ de 5 bandas que enseñamos a construir en la pagina construyasuvideorockola.comPuede ver el tutorial escrito y descar.