Sencillo Transmisor Fm de Exelente Potencia YouTube

Si decide construir su propio circuito transmisor de FM, necesitará varios componentes para comenzar. Aquí hay una lista de los componentes más comunes utilizados en un circuito transmisor de FM: Dos transistores (2N3904); Siete resistencias (100k Ω, 100Ω, 1M Ω, 1k Ω, 10k Ω - 3); Un inductor de bobina de aire (inductor de 0,1 µH);
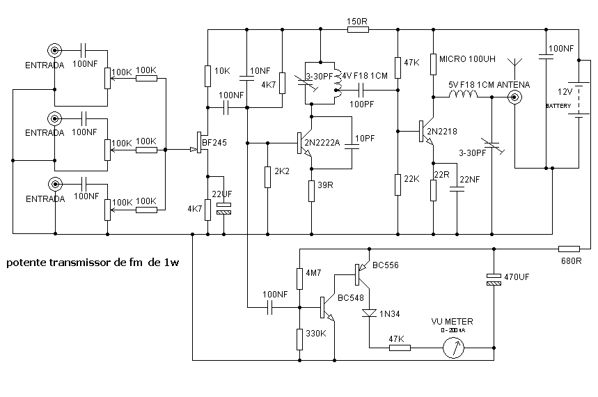
Transmissor de FM Ventura (ART1509)

Vea el video y descubra más sobre nuestros nuevos transmisores FM de alta potencia: redundantes y conectables en caliente, los dispositivos de RFE están diseñados para garantizar transmisiones de radiodifusión eficientes y confiables. Ver el vídeo > Nuestra Tecnología.
Circuitos Electronicos Modernos Circuito transmisor de Fm

Circuito y funcionamiento del transmisor FM. Circuito transmisor de FM. El circuito construido alrededor del transistor T1 (BF494) es un oscilador VHF básico de frecuencia variable y baja potencia. Se incluye un circuito de diodo varicap para cambiar la frecuencia del transmisor y proporcionar modulación de frecuencia mediante señales de audio.
Circuito Transmissor de FM com CI BA1404 de Alta Qualidade! FVML
View PDF. Diseño e Implementación de un transmisor FM a 106.5 MHz Carlos Campoverde #1 Ronald Pineda #2 #1 #2 Profesional en formación, Universidad Técnica Particular de Loja Profesional en formación, Universidad Técnica Particular de Loja Loja, Ecuador 1 cicampoverde2@utpl.edu.ec 2 rfpineda@utpl.edu.ec Resumen—En el presente documento.
transmisor FM Diagrama electrónico, Electrónica, Circuito electrónico

2.3.5 Diseño del circuito del amplificador de potencia. Los circuitos de transmisor FM no requieren una alta potencia de salida, por lo que seleccionamos un amplificador de alimentación de clase A con un circuito de tanque de LC como nuestra salida. Además, nuestro circuito de tanque tiene los mismos valores que en nuestro circuito de oscilador.
Solo Transmisores Circuito transmisor de fm 5 wats

Los transmisores FM de alta potencia tienen una potencia de salida significativamente mayor en comparación con los transmisores de baja potencia. Pueden variar desde varios cientos de vatios hasta varios kilovatios, lo que les permite llegar a un público más amplio y cubrir áreas geográficas más extensas. 3. Rango de transmisión
Solo Transmisores Circuito transmisor de fm con mesclador de audio incluido

YXHT Transmisor FM, de largo alcance 87,5-108 MHZ 500 W. $ 25,000 $ 23,000. Envio a todo el país. Categorías: 500 watts, Transmisores. Descripción. Valoraciones (0) Equipo de radio estéreo inalámbrico con antena de 1 bahía para escuela, iglesia, fábrica, comunidad, ciudad, 19 pulgadas, carcasa de aluminio entera de 2U, color plateado.
Como Montar um Transmissor de FM Caseiro Curso de eletronica Digital

Principios del Transmisor de señal banda AM. Para comprender mejor esta idea teórica la siguiente imagen muestra las tres etapas de la señal, que casualmente son las tres etapas del circuito. Primero observamos la señal a modular o el dato, es la señal que nos interesa transmitir, por ejemplo audio, en este caso es una función senoidal.
Inventos Electronicos Circuito transmisor de FM para PC

bueno ablando de transmisor me disidí por uno de FM es la frecuencia que mas se usa por qui.. a te cuento, conseguí un plano en Internet y vi un transmisor de FM de 18w averigüe y ay cosas que me dejaron en duda nose si anda o no anda - HAY ESTA LA FOTO DEL PLANO.. y lo que comentaron los colegas del FORO DE ELECTRÓNICA.
Circuito Transmissor de FM com Transistor BF494 FVML
transmisores FM se clasifican según la salida total de poten-cia. Figura 10.1.-Analizador de espectro En ocasiones, la potencia que entrega la fuente de energía en la etapa de salida del transmisor, se usa en lugar de la potencia de salida porque la primera es más fácil de medir.
Cómo construir un proveedor integral de transmisiones de FM 3WNoticiasFMUSER FM / TV

Diagrama del circuito del amplificador de potencia. El circuito del amplificador de potencia consta de tres etapas, a saber, las etapas del amplificador de voltaje, controlador y o / p que hemos discutido anteriormente. La primera etapa se puede formar con un transistor de señal, un transistor Q1 y componentes eléctricos y electrónicos básicos.
Solo Transmisores Circuito transmisor de fm 3 wats

Generalmente, el transmisor de FM utiliza frecuencias de radio VHF de 87,5 a 108,0 MHz para transmitir y recibir la señal de FM. Este transmisor consigue un alcance excelente con menos potencia. El rendimiento y el funcionamiento del circuito del transmisor de audio inalámbrico dependen de la bobina de inducción y del condensador variable.
la electrónica a tu alcance Transmisores de FM y libros de interes

Flexiva ™ de alta potencia Transmisor FM enfriado por aire para estándares analógicos y digitales Alta potencia: 5 kW a 80 kW.. La arquitectura de control simple y distribuida basada en hardware utiliza circuitos analógicos para controlar las funciones críticas del transmisor. No depende de un microprocesador para una alta confiabilidad
Electgpl Electrónica Transmisor de FM
Trasmisor de FM - FM TransmitterProyecto Tutorial Transmisor de FM 100 Watts, PLL Digital 88-108 MHz, Amplificador de RF, Diagrama, Esquema, Oscilador, VCO.
* Eletrônica Campo Elétrico Circuito esquema transmissor FM com único transistor 2N2222A

Precepto del Circuito del Transmisor de FM: La transmisión en FM se realiza mediante el método de preamplificación de audio, modulación y posterior transmisión. En este caso, adaptamos el mismo método amplificando primero la señal de audio, produciendo una señal de servicio utilizando una señal oscilante, y luego modulando la señal de.
* Eletrônica Campo Elétrico Esquema transmissor FM super simples.
durante la transición de OFF a ON. • Transmisores de FM con una profundidad de rack de solo 800 mm y. Hasta 40 kW FM en rack individual de 19 ". • Transmisores de TV digital hasta 8 KW de banda ancha Doherty (WBD) potencia de salida en un solo rack de 19 ". Protecciones de Hardware y Software • Sobre y bajo voltaje DC, Sobre y bajo voltaje